深圳报业集团财产险、责任险项目招标公告
深圳报业集团资产管理部(以下简称“招标机构”)受招标人委托,就 (深圳报业集团财产险、责任险项目 )进行公开招标,欢迎有实力的单位参加投标。
一、项目概况
深圳报业集团面向社会公开招标购买财产一切险、机械设备损坏险、公众责任险、餐饮责任险、停车场责任险和广告牌及装饰物责任险,合同期三年。欢迎有资质的单位参加投标。
二、投标人必须具备下列资格条件
1、投标人必须是中国境内依法注册并合法运作的独立法人机构。如参与投标的为分公司(或分支机构),其为非独立法人则必须提供具备独立法人资格的上级单位对投标人出具的项目投标授权函,并同时提供授权单位及被授权单位营业执照;
2、投标人须持有中国银行保险监督管理委员会(或原中国保险监督管理委员会)核发的《中华人民共和国经营保险业务许可证》;
3、投标人为中国银行保险监督管理委员会公布“2020年全国财产保险公司原保险保费收入排行榜”前15名的公司;
4、不接受同一总公司有两个(或以上)分支机构参与投标;且总公司不能与下属的分支机构同时参与投标;
5、不接受联合体投标,不允许分包转包;
6、未列入“信用中国”网站(creditcity.creditchina.gov.cn)失信被执行人、重大税收违法案件当事人名单。
三、报名:
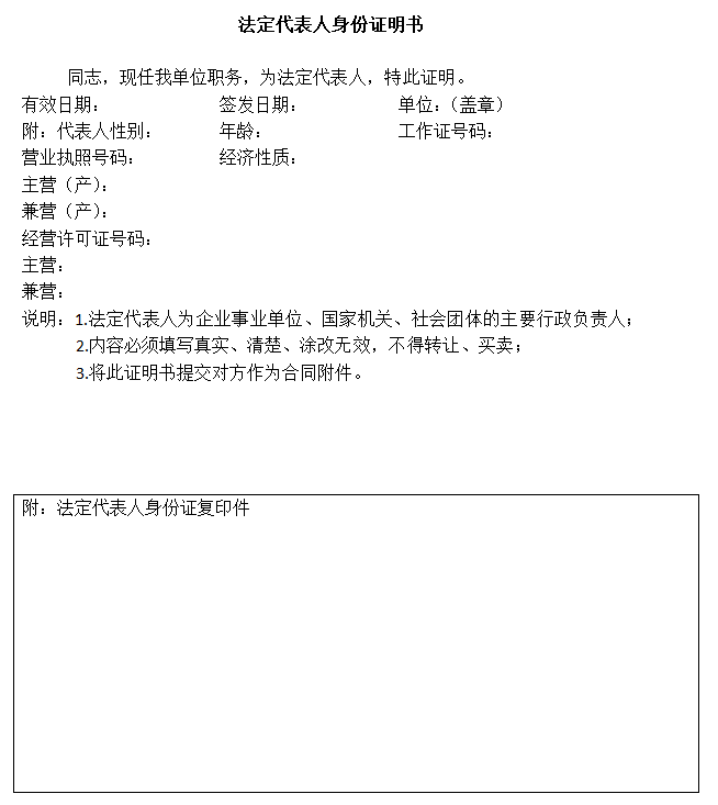
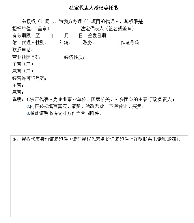
投标人于2021年9月7日上午11:30前到深圳报业集团资产管理部报名。报名时请携带投标人必须具备的资格条件中要求的所有资格证明材料(请填写《投标报名资格审查指引表》并按指引表将材料排序,所有材料须提供复印件并加盖公章),及授权委托证明书原件 (详见招标公告附件1、2、3),并缴付 (500 )元报名费(无论中标与否,报名费一律不退)。
四、答疑:如果对标书有疑问,请于领取招标文件之日起3日内以邮件形式(须为加盖公章的扫描件)发送到招标机构。
五、投标:投标书应于2021年9月13日上午11:30前递交或邮寄到招标机构。购买了招标文件,而不参加投标的投标人,请在投标截止日两日前以邮件形式(须为加盖公章的扫描件)发送到招标机构并电话通知招标机构。
六、招标机构:深圳报业集团资产管理部
详细地址:深圳市福田区深南大道6008号深圳报业大厦三楼西
联系人:胡小姐
电话:0755-83515982
邮箱: daisy_h09@163.com
深圳报业集团资产管理部
2021年9月2日
招标公告附件1: 投标报名资格审查指引表
序号 | 项目内容 | 资格条件 | 提供报名资料指引 | 资料情况 |
1 | 营业执照及投标授权 | 投标人必须是中国境内依法注册并合法运作的独立法人机构。如参与投标的为分公司(或分支机构),其为非独立法人则必须提供具备独立法人资格的上级单位对投标人出具的项目投标授权函,并同时提供授权单位及被授权单位营业执照 | (1)加盖公章的《营业执照》、《组织机构代码证》和《税务登记证》(或三证合一)复印件; (2)分公司(或分支机构),其为非独立法人则必须提供具备独立法人资格的上级单位对投标人出具的项目投标授权函(加盖上级法人单位公章及法人章(或签字);并同时提供授权单位及被授权单位营业执照复印件; (3)其他证明文件。 (注:以上材料须提供加盖公章的复印件,原件以备查验。) | |
2 | 业务许可 | 投标人须持有中国银行保险监督管理委员会(或原中国保险监督管理委员会)核发的《中华人民共和国经营保险业务许可证》 | (1)提供有效的《中华人民共和国经营保险业务许可证》(加盖公章的复印件,原件以备查验。) | |
3 | 资格证明 | 投标人为中国银行保险监督管理委员会公布“2020年全国财产保险公司原保险保费收入排行榜”前15名的公司 | 提供查询结果网页打印件加盖公章。 | |
4 | 股东构成 | 不接受同一总公司有两个(或以上)分支机构参与投标;且总公司不能与下属的分支机构同时参与投标 | (1)投标人股东构成表或; (2)国家企业信用信息公示系统(www.gsxt.gov.cn)中股东信息的相关备案情况打印件或; (3)工商部门相关的证明文件。 | |
5 | 信用记录 | 未列入“信用中国”网站失信被执行人、重大税收违法案件当事人名单 | 投标人自行通过“信用中国”网站(creditcity.creditchina.gov.cn)提供查询结果网页打印件加盖公章。 |
注:
1.以上资格审查合格条件标准中如出现一处不符合要求,其投标报名将不被接受;
2.评议标准以招标人和招标机构的意见为准;
3.以上资料各项证书的有效期请自行核对并在报名时提交。
招标公告附件2:

招标公告附件3 :


